人工1V1服务·作品格式互转

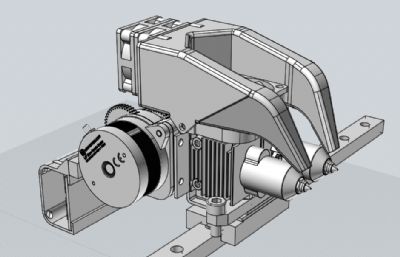
3D打印机双挤出头结构

摩尔网 / 机械模型 / 工业设备报错/举报2025-11-20 13:48版权: 仅限学习交流
  • 3D打印机双挤出头结构
  • 3D打印机双挤出头结构
  • 3D打印机双挤出头结构
  • 3D打印机双挤出头结构
作品描述:
3D打印机双挤出头结构, 该作品由作者(机械大攻城狮)上传发布。 文件格式有:stp, 建议使用solidworks2019等软件打开。文件大小: 8.79MB

相似推荐:

作品事项说明:
1.下载前请仔细查看右侧-文件的格式,版本以及详细的文件属性,按需下载; 2.下载的文件均为RAR或ZIP格式的压缩文件,下载后请先解压再使用; 3.使用非标注的软件打开文件可能会有不兼容的问题,建议使用作者标注的软件打开; 4.部分封面图仅做展示使用,不代表作品的最后成品效果; 5.此模型为三维数字模型,虚拟物品,非实体模型; 6.作品均由网站会员发布上传,摩尔网不拥有其著作权,摩尔网对其内容不承担任何责任。若有侵权,请联系我方下架删除,谢谢;
声明:该作品由【机械大攻城狮】上传发布。摩尔网(cgmol.com)内网友所发表的所有内容及言论仅代表其本人,并不反映任何摩尔网(cgmol.com)之意见及观点。
上一个作品: 空气压缩机结构 下一个作品: 6立方米大型垃圾箱
分享:
评论
表情
立即下载
格式转换
文件格式互转
模型格式免费转换(1V1服务)
因软件兼容性问题,作品格式转换后可能存在误差,请谅解
收藏
30积分VIP专享价 18积分

文件格式:可转换任意格式

stp

软件版本:solidworks2019

材质:

贴图:

绑定:

动画:

打印:

大小:8.79MB

作者头像

发布人:机械大攻城狮 

未知位置 | 粉丝:7

关注私信
Copyright © 2011-2016 cgmol.com 摩尔网
苏ICP备12073144号